300万元购车补贴!已安排~@焦作人,先到先得,发完即止!

查看数: 8318 | 评论数: 0 | 收藏 0
关灯 | 提示:支持键盘翻页<-左 右->
    组图打开中,请稍候......
发布时间: 2021-11-3 14:22

正文摘要:

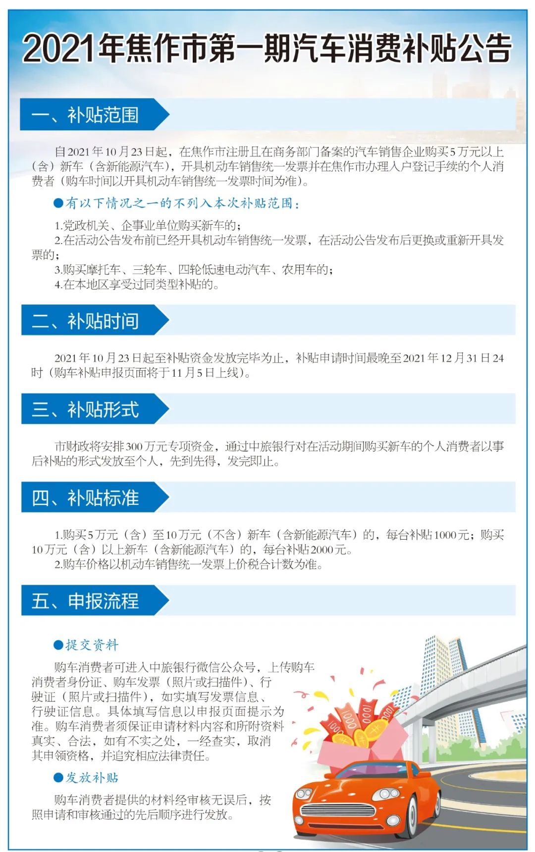
2021年焦作市第一期汽车消费补贴公告一、补贴范围 自2021年10月23日起,在焦作市注册且在商务部门备案的汽车销售企业购买5万元以上(含)新车(含新能源汽车),开具机动车销售统一**并在焦作市办理入户登记手续的个 ...

回复

发布主题 上个主题 下个主题 快速回复 收藏帖子 返回列表 我要提意见!
© 2022-2023 焦作信息港山阳论坛 版权所有  豫ICP备19003319号-5 豫公网安备豫公网安备 41080202000135号   
快速回复 返回顶部 返回列表